2022ÄêÖйú¼°¸÷µØÇøÉúÎïÖʹøÂ¯ÐÐÒµÏà¹ØÕþ²ß»ã×Ü
¸ù¾ÝÎÒ¹úµÄÉúÎïÖÊ×ÊÔ´Ìõ¼þ£¬£¬£¬£¬£¬£¬£¬ÀûÓÃÅ©ÁÖÊ£ÓàÎï×÷Ϊ¹øÂ¯È¼ÁÏʹÓÃÔò¾ßÓл·¾³ÓѺᢿÉÒÔÔÙÉúµÄÌØµã£¬£¬£¬£¬£¬£¬£¬Ñо¿¹¤Òµ¹øÂ¯ÉúÎïÖÊȼÉÕ¼¼Êõ£¬£¬£¬£¬£¬£¬£¬¿ª·¢ÉúÎïÖÊȼÁϹøÂ¯£¬£¬£¬£¬£¬£¬£¬¶Ô½ÚÔ¼³£¹æÄÜÔ´¡¢ÓÅ»¯ÎÒ¹úÄÜÔ´½á¹¹£¬£¬£¬£¬£¬£¬£¬¼õÇá»·¾³ÎÛȾÓÐ×Å»ý¼«ÒâÒå¡£¡£¡£¡£¡£
¹ú¼Ò²ãÃæÏà¹ØÕþ²ß»ã×Ü
2021ÄêÎÒ¹úÕþ¸®·¢²¼¡¶¹ØÓÚÒòµØÖÆÒË×öºÃ¿ÉÔÙÉúÄÜÔ´¹©Å¯¹¤×÷µÄ֪ͨ¡·£¬£¬£¬£¬£¬£¬£¬ÆäÖÐÌáµ½ÒªÇóºÏÀí·¢Õ¹ÉúÎïÖÊÄܹ©Å¯£¬£¬£¬£¬£¬£¬£¬È·±£ÉúÎïÖʹøÂ¯´ï±êÅÅ·Å£¬£¬£¬£¬£¬£¬£¬¹ÄÀø´ïµ½³¬µÍÅÅ¡£¡£¡£¡£¡£×ÜÌåÀ´¿´£¬£¬£¬£¬£¬£¬£¬ÎÒ¹ú¶ÔÉúÎïÖʹøÂ¯²úÒµ³Ö´óÁ¦·ö³Ö̬¶È¡£¡£¡£¡£¡£
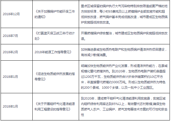
2018-2021Äê10ÔÂÉúÎïÖʹøÂ¯ÐÐÒµ¹ú¼ÒÏà¹ØÕþ²ß


¸÷Ê¡ÊÐÏà¹ØÕþ²ß»ã×Ü
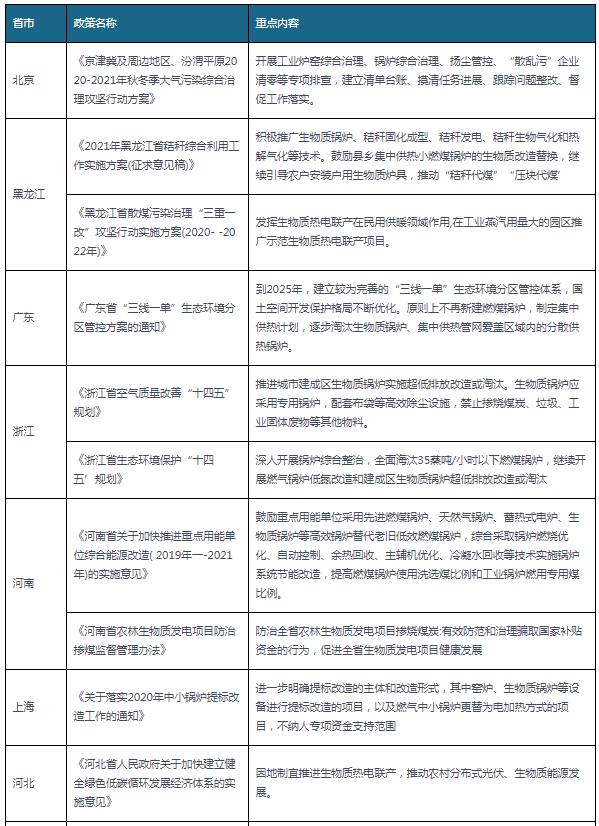
ÎÒ¹ú´ó²¿·ÖÊ¡ÊÐÔÚ2020-2021Äê¼ä³ǫ̈ÁËÉúÎïÖʹøÂ¯Ïà¹ØÕþ²ß£¬£¬£¬£¬£¬£¬£¬Ö÷Òª·½ÏòÒÔ¹ÄÀøÉý¼¶ÉúÎïÖʹøÂ¯¼¼Êõ£¬£¬£¬£¬£¬£¬£¬ÍƹãÉúÎïÖʹøÂ¯µÄÓ¦ÓÃÒÔ¼°¶ÔÉúÎïÖʹøÂ¯ÎÛȾÅŷŵĹÜÀí¡£¡£¡£¡£¡£ÈýµãΪÖ÷¡£¡£¡£¡£¡£È磺¡¶Õã½Ê¡Éú̬»·¾³±£»£»£»£»£»£»£»£»¤“Ê®ËÄÎ唹滮¡·ÒªÇóÉîÈË¿ªÕ¹¹øÂ¯×ÛºÏÕûÖΣ¬£¬£¬£¬£¬£¬£¬È«ÃæÌÔÌ35Õô¶Ö/СʱÒÔÏÂȼú¹øÂ¯£¬£¬£¬£¬£¬£¬£¬¼ÌÐø¿ªÕ¹È¼Æø¹øÂ¯µÍµª¸ÄÔìºÍ½¨³ÉÇøÉúÎïÖʹøÂ¯³¬µÍÅŷŸÄÔì»òÌÔÌ¡£¡£¡£¡£¡£



ÉÏһƪ£º6¶ÖÉúÎïÖʹøÂ¯±¾Ì帨»úÐͺŹæ¸ñ±í
ÏÂһƪ£ºÈ«¹ú×î´óµ¥ÌåÉúÎïÖÊ RNG ÈȵçÁª²úÏîĿͶ²ú-ÄÌÅ£·à±ãºÍ½Õ¸Ñ×÷ΪÔÁÏ
Ïà¹Ø×ÊѶ
- ÉúÎïÖÊ¿ÅÁ£¹øÂ¯£º½ÚÄÜ»·±£ÐÂÇ÷ÊÆ
- Ö£ÖݹøÂ¯³§£º2*75t/hÉúÎïÖÊÁ÷»¯´²·¢µç¹øÂ¯ÔËÐÐÁ¼ºÃ
- DUOBAO¶à±¦ÀûÆ÷³öÇÊ£¡´Ù½øÉúÎïÖÊÄÜÇå½àȼÉÕÓë¶àÔªÀûÓÃ
- ÉúÎïÖÊÇå½àȡů´óÓпÉΪ¡ª¡ªDUOBAO¶à±¦ÉúÎïÖʹøÂ¯ÖúÁ¦±±·½¹©ÈÈ
- ÉúÎïÖʹøÂ¯È¼ÁÏÏûºÄÁ¿¼ÆËã_ÉúÎïÖÊ¿ÅÁ£¹øÂ¯Ã¿Ð¡Ê±ÏûºÄ¶àÉÙȼÁÏ
- È«¹ú×î´óµ¥ÌåÉúÎïÖÊ RNG ÈȵçÁª²úÏîĿͶ²ú-ÄÌÅ£·à±ãºÍ½Õ¸Ñ×÷ΪÔÁÏ
- 2022ÄêÖйú¼°¸÷µØÇøÉúÎïÖʹøÂ¯ÐÐÒµÏà¹ØÕþ²ß»ã×Ü
- 6¶ÖÉúÎïÖʹøÂ¯±¾Ì帨»úÐͺŹæ¸ñ±í
- Ö£ÖݹøÂ¯³§75T/H¸ßθßѹѻ·Áò»¯´²¹øÂ¯
- KT°åÉú²ú45¶ÖÉúÎïÖÊÕôÆû¹øÂ¯±¨¼ÛÔËÐзÑÓÃ







