2021ÄêÉúÎïÖʹøÂ¯ÏîÄ¿»·ÆÀÀà±ðÅж¨ÊÂÒËÉî¶È½â¶Á
2021Äê6Ô³õ£¬£¬£¬£¬£¬£¬£¬£¬Ò»ÔòÉú̬»·¾³²¿¸øºÚÁú½Éú̬»·¾³ÌüµÄ¸´º¯(»·°ì»·ÆÀº¯¡²2021¡³264ºÅ)(Ïê¼û¸½¼þÒ»)ÒýÆðÒµÄÚÈËÊ¿¸ß¶È¹Ø×¢£¬£¬£¬£¬£¬£¬£¬£¬ÕâÔò¸´º¯ÊÇ·ñÒâζ×ÅÉúÎïÖÊÇå½à¹©ÈÈ»·±£Õþ²ßÊÇ·ñÓбäÄØ?ÏÂÃæËæDUOBAO¶à±¦Ð¡±àÀ´¿´Ò»ÏÂ!
Ê×ÏÈÎÒÃÇÏÈÀ´¿´Ò»Ï¹ØÓÚÉúÎïÖʹøÂ¯µÈÏîÄ¿»·ÆÀÀà±ðÅж¨ÊÂÒ˵Ľâ¶Á¡£¡£¡£¡£¡£¡£

ÉúÎïÖʹøÂ¯µÈÏîÄ¿»·ÆÀÀà±ðÅж¨ÊÂÒ˵ĸ´º¯1

ÉúÎïÖʹøÂ¯µÈÏîÄ¿»·ÆÀÀà±ðÅж¨ÊÂÒ˵ĸ´º¯2
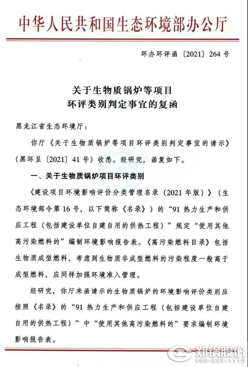
¸´º¯ÊǹØÓÚÉúÎïÖʹøÂ¯ÏîÄ¿»·ÆÀÀà±ðÅж¨ÊÂÒË¡£¡£¡£¡£¡£¡£¸´º¯ÖÐÃ÷È·±íÊö£º¡¶½¨ÉèÏîÄ¿»·¾³Ó°ÏìÆÀ¼Û·ÖÀà¹ÜÀíÃû¼(2021Äê°æ)¡·µÄ“91 ÈÈÁ¦Éú²úºÍ¹©Ó¦¹¤³Ì(°üÀ¨½¨É赥λ×Ô½¨×ÔÓõĹ©Èȹ¤³Ì)”¹æ¶¨“ʹÓÃÆäËû¸ßÎÛȾȼÁϵĔ±àÖÆ»·¾³Ó°Ï챨¸æ±í¡£¡£¡£¡£¡£¡£¡¶¸ßÎÛȾȼÁÏĿ¼¡·°üÀ¨ÉúÎïÖʳÉÐÍȼÁÏ£¬£¬£¬£¬£¬£¬£¬£¬¿¼Âǵ½ÉúÎïÖʷdzÉÐÍȼÁϵÄÎÛȾ³Ì¶ÈÒ»°ã¸ßÓÚ³ÉÐÍȼÁÏ£¬£¬£¬£¬£¬£¬£¬£¬Ó¦Í¬Ñù¼ÓÇ¿»·¾³×¼Èë¹ÜÀí¡£¡£¡£¡£¡£¡£ËùÒÔ£¬£¬£¬£¬£¬£¬£¬£¬ÉúÎïÖʹøÂ¯µÄ»·¾³Ó°ÏìÆÀ¼ÛÀà±ðÓ¦°´ÕÕ¡¶Ãû¼¡·µÄÒªÇó±àÖÆ»·¾³Ó°Ï챨¸æ±í¡£¡£¡£¡£¡£¡£
ÄÇôÎÊÌâÀ´ÁË£¬£¬£¬£¬£¬£¬£¬£¬ºÎν¸ßÎÛȾȼÁÏ?
Ôړ˫̼”Ä¿±ê±³¾°Ï£¬£¬£¬£¬£¬£¬£¬£¬´ó¼ÒÒ»Ìáµ½¸ßÎÛȾȼÁÏ£¬£¬£¬£¬£¬£¬£¬£¬²»ÓÉ×ÔÖ÷µØÁªÏ뵽ú̿¡¢Ê¯Ó͵ȸß̼»¯Ê¯ÄÜÔ´£¬£¬£¬£¬£¬£¬£¬£¬ÉúÎïÖÊ×öΪ¿ÉÔÙÉúÄÜÔ´µ±ÖÐΨһµÄ“Áã̼”ȼÁÏ£¬£¬£¬£¬£¬£¬£¬£¬ÔõôҲ±äΪ“¸ßÎÛȾ”ȼÁÏÁËÄØ?
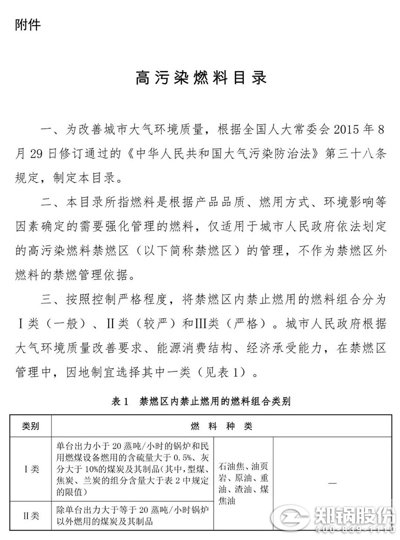
Ϊ¸ÄÉÆ³ÇÊÐ´óÆø»·¾³ÖÊÁ¿£¬£¬£¬£¬£¬£¬£¬£¬¸ù¾ÝÈ«¹úÈË´ó³£Î¯»á2015Äê8ÔÂ29ÈÕÐÞ¶©Í¨¹ýµÄ¡¶ÖлªÈËÃñ¹²ºÍ¹ú´óÆøÎÛȾ·ÀÖη¨¡·µÚÈýÊ®°ËÌõ¹æ¶¨£¬£¬£¬£¬£¬£¬£¬£¬»·¾³±£»£»£»£»£»¤²¿(ÏÖÉú̬»·¾³²¿)ÓÚ2017Äê3ÔÂ27ÈÕ·¢²¼ÁË¡¶¸ßÎÛȾȼÁÏĿ¼¡·(¹ú»·¹æ´óÆø[2017]2ºÅ£¬£¬£¬£¬£¬£¬£¬£¬¼ò³Æ“Ŀ¼”£¬£¬£¬£¬£¬£¬£¬£¬Ïê¼û¸½¼þ¶þ)¡£¡£¡£¡£¡£¡£
¸½¼þ¶þ£º¸ßÎÛȾȼÁÏĿ¼

¸ßÎÛȾȼÁÏĿ¼ͼ1


¸ßÎÛȾȼÁÏĿ¼ͼ2
Ŀ¼ËùָȼÁÏÊǸù¾Ý²úÆ·Æ·ÖÊ¡¢È¼Ó÷½Ê½¡¢»·¾³Ó°ÏìµÈÒòËØÈ·¶¨µÄÐèҪǿ»¯¹ÜÀíµÄȼÁÏ¡£¡£¡£¡£¡£¡£Ä¿Â¼¹æ¶¨µÄÊÇÉú²úºÍÉú»îʹÓõÄú̿¼°ÆäÖÆÆ·(°üÀ¨Ôú¡¢É¢Ãº¡¢Ãºí·Ê¯¡¢ÃºÄࡢˮú½¬¡¢ÐÍú¡¢½¹Ì¿¡¢À¼Ì¿µÈ)¡¢ÓÍÀàµÈ³£¹æÈ¼ÁÏ¡£¡£¡£¡£¡£¡£¹¤Òµ·ÏÆúÎïºÍÀ¬»ø¡¢Å©ÁÖÊ£ÓàÎï¡¢²ÍÒûҵʹÓõÄľ̿µÈ¸¨ÖúÐÔȼÁϾù²»ÊôÓÚĿ¼¹Ü¿Ø·¶Î§¡£¡£¡£¡£¡£¡£Ä¿Â¼½öÊÊÓÃÓڵط½³ÇÊÐÈËÃñÕþ¸®ÒÀ·¨»®¶¨µÄ¸ßÎÛȾȼÁϽûÈ¼ÇøµÄ¹ÜÀí£¬£¬£¬£¬£¬£¬£¬£¬²»×÷Ϊ½ûÈ¼ÇøÍâȼÁϵĽûȼ¹ÜÀí»òÆäËû¹ÜÀíÒÀ¾Ý¡£¡£¡£¡£¡£¡£
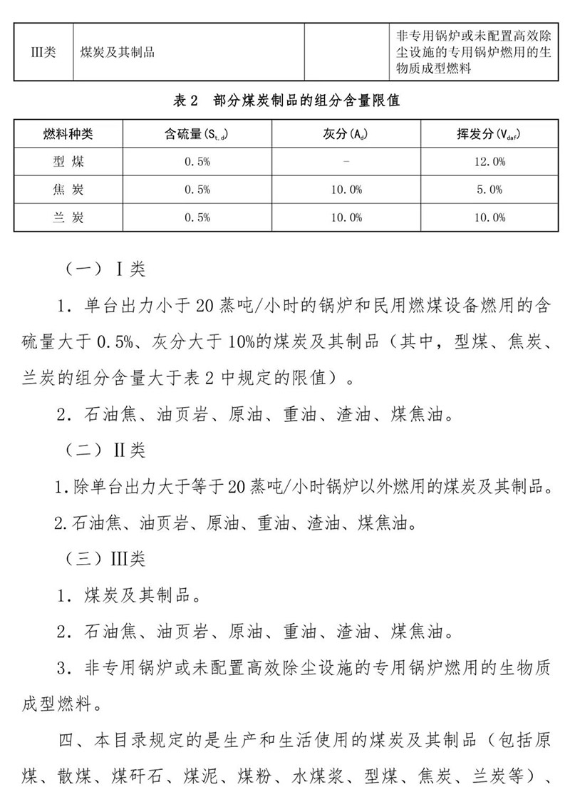
Ŀ¼Ã÷È·¹æ¶¨£¬£¬£¬£¬£¬£¬£¬£¬°´ÕÕ¿ØÖÆÑϸñ³Ì¶È£¬£¬£¬£¬£¬£¬£¬£¬½«½ûÈ¼ÇøÄÚ½ûֹȼÓõÄȼÁÏ×éºÏ·ÖΪIÀà(Ò»°ã)¡¢¢òÀà(½ÏÑÏ)ºÍ¢óÀà(Ñϸñ)¡£¡£¡£¡£¡£¡£¶ÔÓÚʯÓͽ¹¡¢ÓÍÒ³ÑÒ¡¢ÔÓÍ¡¢ÖØÓÍ¡¢ÔüÓÍ¡¢Ãº½¹ÓÍ£¬£¬£¬£¬£¬£¬£¬£¬ÓÉÓÚÆäÖ±½ÓȼÉÕºó¶Ô³ÇÊÐ´óÆø»·¾³ÎÛȾ±È½ÏÑÏÖØ£¬£¬£¬£¬£¬£¬£¬£¬Ä¿Â¼ÖеĢñÀà¡¢¢òÀàºÍ¢óÀà¾ù½«ÆäÄÉÈë¹Ü¿Ø·¶Î§¡£¡£¡£¡£¡£¡£¶ÔÓÚÉúÎïÖʳÉÐÍȼÁÏ£¬£¬£¬£¬£¬£¬£¬£¬½öÔÚµÚ¢óÀà×îÑϸñµÄ¹Ü¿ØÒªÇóÏ£¬£¬£¬£¬£¬£¬£¬£¬¶ÔÆäȼÓ÷½Ê½½øÐÐÁ˹淶£¬£¬£¬£¬£¬£¬£¬£¬¼´ÒªÇó±ØÐëÔÚÅäÖôüʽ³ý³¾Æ÷µÈ¸ßЧ³ý³¾ÉèÊ©µÄÉúÎïÖʳÉÐÍȼÁÏרÓùøÂ¯ÖÐȼÉÕ¡£¡£¡£¡£¡£¡£»£»£»£»£»»¾ä»°Ëµ£¬£¬£¬£¬£¬£¬£¬£¬¼´Ê¹ÔÚ×îÑϵĵڢóÀà¹Ü¿ØÌõ¼þÏ£¬£¬£¬£¬£¬£¬£¬£¬Ö»ÒªÊÇÅäÖÃÁËרÓùøÂ¯ºÍ´üʽµÈ¸ßЧ³ý³¾ÉèÊ©Ìõ¼þÏ£¬£¬£¬£¬£¬£¬£¬£¬ÇÒÂú×ã½ûÈ¼Çø»·±£ÅÅ·ÅÒªÇ󣬣¬£¬£¬£¬£¬£¬£¬ÔÚ³ÇÊнûÈ¼ÇøÊÇ¿ÉÒÔȼÓÃÉúÎïÖʳÉÐÍȼÁϵġ£¡£¡£¡£¡£¡£
Ŀ¼»¹ÒªÇ󣬣¬£¬£¬£¬£¬£¬£¬³ÇÊÐÈËÃñÕþ¸®¸ù¾Ý´óÆø»·¾³ÖÊÁ¿¸ÄÉÆÒªÇó¡¢ÄÜÔ´Ïû·Ñ½á¹¹¡¢¾¼Ã³ÐÊÜÄÜÁ¦£¬£¬£¬£¬£¬£¬£¬£¬±¾×ÅʵÊÂÇóÊǵÄÔÔòÔÚ³ÇÊÐÇøÓòÄÚ»®¶¨½ûÈ¼ÇøÊ±£¬£¬£¬£¬£¬£¬£¬£¬ÒòµØÖÆÒËÑ¡ÔñÆäÖÐÒ»À࣬£¬£¬£¬£¬£¬£¬£¬×öµ½Á¿Á¦¶øÐУ¬£¬£¬£¬£¬£¬£¬£¬ÎȲ½Íƽø¡£¡£¡£¡£¡£¡£³ÇÊÐÈËÃñÕþ¸®ÔÚ½ûÈ¼Çø¹ÜÀíÖУ¬£¬£¬£¬£¬£¬£¬£¬Òª³ä·Ö·¢»ÓĿ¼µÄ×÷Ó㬣¬£¬£¬£¬£¬£¬£¬´Ó¸Ä½ø³ÇÊÐÄÜÔ´½á¹¹ÈëÊÖ£¬£¬£¬£¬£¬£¬£¬£¬´óÁ¦ÍƹãÇå½àÄÜÔ´µÄÉú²úºÍʹÓᣡ£¡£¡£¡£¡£²¢ÇÒÔÚÌõ¼þÔÊÐíµÄÇé¿öÏ£¬£¬£¬£¬£¬£¬£¬£¬Öð²½À©´ó½ûÈ¼ÇøµÄÃæ»ý¡£¡£¡£¡£¡£¡£
Òò´Ë£¬£¬£¬£¬£¬£¬£¬£¬´ÓĿ¼¹æ¶¨À´¿´£¬£¬£¬£¬£¬£¬£¬£¬¶ÔÓÚÉúÎïÖʳÉÐÍȼÁÏ£¬£¬£¬£¬£¬£¬£¬£¬¾ø¶Ô²»ÊÇÒª½ûÖ¹»òÏÞÖÆÊ¹Óᣡ£¡£¡£¡£¡£Ïà·´£¬£¬£¬£¬£¬£¬£¬£¬Ôڹ淶µÄȼÓ÷½Ê½Ï£¬£¬£¬£¬£¬£¬£¬£¬¹ú¼Ò²ãÃæÊǹÄÀøºÍ·¢Õ¹ÉúÎïÖÊÄܵ쬣¬£¬£¬£¬£¬£¬£¬´Ó¹ú¼ÒÄÜÔ´¾Ö¡¶ÉúÎïÖÊÄÜ·¢Õ¹“Ê®ÈýÎ唹滮¡·ÖоͿɷ¢ÏÖ·¢Õ¹ÉúÎïÖÊÄܵÄÖØÒªÐԺͱØÒªÐÔ¡£¡£¡£¡£¡£¡£
ÉúÎïÖʹøÂ¯¹©ÈÈÏîÄ¿Ðè×öÄÄÀà»·ÆÀ?
ΪÁËʵʩ½¨ÉèÏîÄ¿»·¾³Ó°ÏìÆÀ¼Û·ÖÀà¹ÜÀí£¬£¬£¬£¬£¬£¬£¬£¬¸ù¾Ý¡¶ÖлªÈËÃñ¹²ºÍ¹ú»·¾³Ó°ÏìÆÀ¼Û·¨¡·µÄÓйع涨£¬£¬£¬£¬£¬£¬£¬£¬Éú̬»·¾³²¿Öƶ¨ÁË¡¶½¨ÉèÏîÄ¿»·¾³Ó°ÏìÆÀ¼Û·ÖÀà¹ÜÀíÃû¼¡·(2021Äê°æ)(Éú̬»·¾³²¿ÁîµÚ16ºÅ£¬£¬£¬£¬£¬£¬£¬£¬¼ò³Æ“¹ÜÀíÃû¼”)¡£¡£¡£¡£¡£¡£ÆäÖÐÒªÇ󣬣¬£¬£¬£¬£¬£¬£¬½¨É赥λӦµ±°´ÕÕ±¾Ãû¼¹æ¶¨£¬£¬£¬£¬£¬£¬£¬£¬·Ö±ð×éÖ¯±àÖÆ½¨ÉèÏîÄ¿»·¾³Ó°Ï챨¸æÊé¡¢»·¾³Ó°Ï챨¸æ±í»òÕßÌ»·¾³Ó°ÏìµÇ¼Ç±í¡£¡£¡£¡£¡£¡£
¹ÜÀíÃû¼µÚ91ÏîÃ÷È·¹æ¶¨£¬£¬£¬£¬£¬£¬£¬£¬Ê¹ÓÃÆäËû¸ßÎÛȾȼÁÏ(¸ßÎÛȾȼÁÏÖ¸¹ú»·¹æ´óÆø¡²2017¡³2ºÅ¡¶¸ßÎÛȾȼÁÏĿ¼¡·Öй涨µÄȼÁÏ)µÄÈÈÁ¦Éú²úºÍ¹©Ó¦¹¤³ÌÓ¦±àÖÆ»·ÆÀ±¨¸æ±í£¬£¬£¬£¬£¬£¬£¬£¬Ã÷È·ÁËȼÓÃÉúÎïÖʳÉÐÍȼÁϵÄÈÈÁ¦Éú²úÏîÄ¿½¨ÉèʱÐèÒª×ö»·ÆÀ±¨¸æ±í¡£¡£¡£¡£¡£¡£

»·ÆÀÀà±ðºÍÏîÄ¿Àà±ðͼ
´Ë´ÎÉú̬»·¾³²¿¸øºÚÁú½Éú̬»·¾³ÌüµÄ¸´º¯ÖУ¬£¬£¬£¬£¬£¬£¬£¬¿¼Âǵ½ÉúÎïÖʷdzÉÐÍȼÁÏ(Å©ÁÖÊ£ÓàÎ£¬£¬£¬£¬£¬£¬£¬Ò²¾ÍÊÇÐÐҵͨ³£Ëù½²µÄ“ÉúÎïÖÊÉ¢ÁÏ”)µÄÎÛȾ³Ì¶ÈÒ»°ã¸ßÓÚ³ÉÐÍȼÁÏ£¬£¬£¬£¬£¬£¬£¬£¬Ó¦Í¬Ñù¼ÓÇ¿»·¾³×¼Èë¹ÜÀí¡£¡£¡£¡£¡£¡£ËùÒÔ£¬£¬£¬£¬£¬£¬£¬£¬¸´º¯ÖнøÒ»²½Ã÷È·£¬£¬£¬£¬£¬£¬£¬£¬¶ÔÓÚÉúÎïÖʷdzÉÐÍȼÁÏÈÈÁ¦Éú²úÏîÄ¿½¨Éèʱ£¬£¬£¬£¬£¬£¬£¬£¬Ò²Ó¦±àÖÆ»·ÆÀ±¨¸æ±í¡£¡£¡£¡£¡£¡£
ÉÏһƪ£ºÉÕľм¿ÅÁ£µÄÉúÎïÖʹøÂ¯³ÉÐÍȼÁÏÌØÐÔ·ÖÎö
ÏÂһƪ£º2021Äê¹úÄÚÖØµãÉúÎïÖʹøÂ¯Éú²ú³§¼ÒÓÐÄÄЩ£¿£¿£¿£¿£¿£¿£¿
Ïà¹Ø×ÊѶ
- ÉúÎïÖÊ¿ÅÁ£¹øÂ¯£º½ÚÄÜ»·±£ÐÂÇ÷ÊÆ
- Ö£ÖݹøÂ¯³§£º2*75t/hÉúÎïÖÊÁ÷»¯´²·¢µç¹øÂ¯ÔËÐÐÁ¼ºÃ
- DUOBAO¶à±¦ÀûÆ÷³öÇÊ£¡´Ù½øÉúÎïÖÊÄÜÇå½àȼÉÕÓë¶àÔªÀûÓÃ
- ÉúÎïÖÊÇå½àȡů´óÓпÉΪ¡ª¡ªDUOBAO¶à±¦ÉúÎïÖʹøÂ¯ÖúÁ¦±±·½¹©ÈÈ
- ÉúÎïÖʹøÂ¯È¼ÁÏÏûºÄÁ¿¼ÆËã_ÉúÎïÖÊ¿ÅÁ£¹øÂ¯Ã¿Ð¡Ê±ÏûºÄ¶àÉÙȼÁÏ
- È«¹ú×î´óµ¥ÌåÉúÎïÖÊ RNG ÈȵçÁª²úÏîĿͶ²ú-ÄÌÅ£·à±ãºÍ½Õ¸Ñ×÷ΪÔÁÏ
- 2022ÄêÖйú¼°¸÷µØÇøÉúÎïÖʹøÂ¯ÐÐÒµÏà¹ØÕþ²ß»ã×Ü
- 6¶ÖÉúÎïÖʹøÂ¯±¾Ì帨»úÐͺŹæ¸ñ±í
- Ö£ÖݹøÂ¯³§75T/H¸ßθßѹѻ·Áò»¯´²¹øÂ¯
- KT°åÉú²ú45¶ÖÉúÎïÖÊÕôÆû¹øÂ¯±¨¼ÛÔËÐзÑÓÃ







