上海市“十四五”重点能源建设项目表
2022-06-09
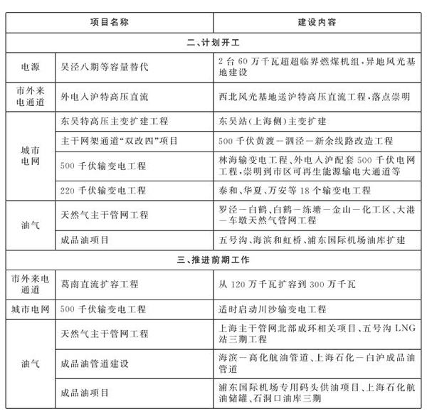
日期,,,,,上海市政府日前发布《上海市能源发展“十四五”规划》,,,,,随文发布了《上海市“十四五”重点能源建设项目表》,,,,,火电项目整理如下:
相关阅读:一图读懂《上海市能源发展“十四五”规划》
一、计划建成
1、石洞口一厂等容量替代项目(2台65万千瓦超超临界燃煤机组)
2、外高桥一厂等容量替代项目(2台64万千瓦超超临界燃煤机组)
3、闵行发电厂项目(1台 F级和1台 H 级燃气机组)
4、重型燃气轮机试验电站项目(2台 F级燃气机组、1台 H 级燃气机组)
5、上海石化自备电厂清洁化改造(煤机按照不超过2/3规模等容量替代,其余燃 机等方式替代)
6、吴泾30万千瓦煤机等容量替代(2台60万千瓦超超临界燃煤机组)
7、长兴岛电厂项目(按照以热定电原则建设燃气机组)
8、LNG 站线扩建项目配套燃机(约160万千瓦)
9、分布式天然气发电(15万千瓦)


